Instance Verification Kit (IVK)
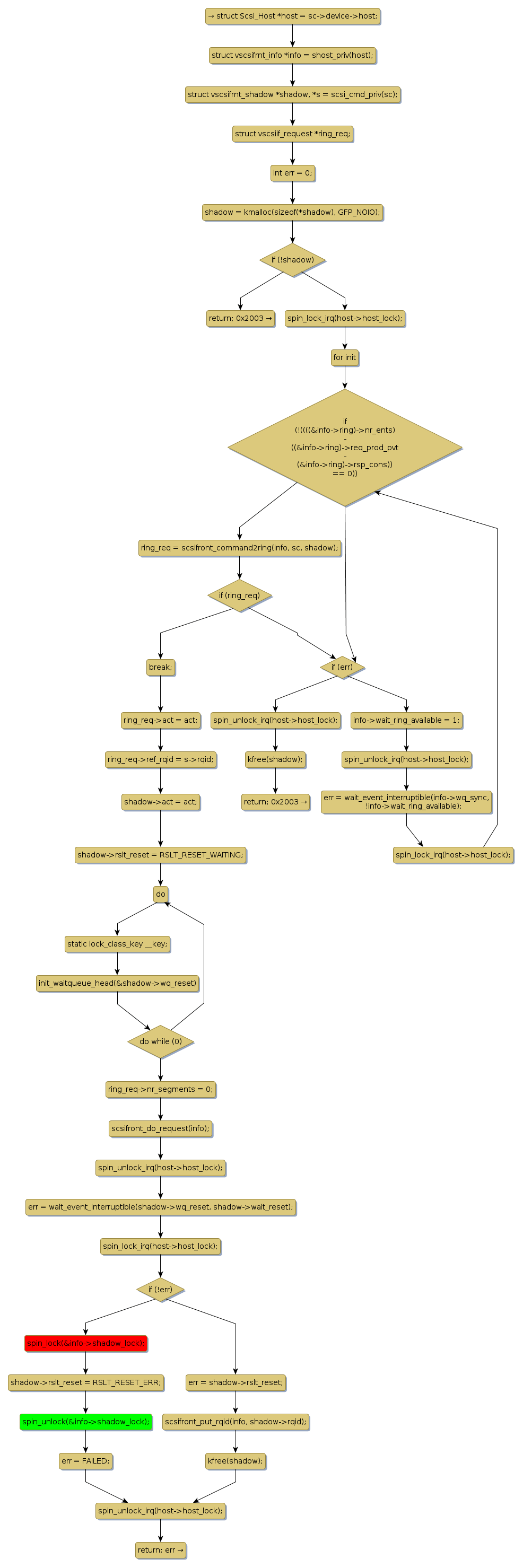
spin lock @ [14981+30+/linux-3.19-rc1/drivers/scsi/xen-scsifront.c]
Instance Signature: shadow_lock
|
The Matching Pair Graph:
|
|
Function Name
|
Control Flow Graph (CFG)
|
Events Flow Graph (EFG)
|
Source Correspondence
|
|
scsifront_action_handler
|
|
|
[13718+24+/linux-3.19-rc1/drivers/scsi/xen-scsifront.c]
|